3D First Person Shooter
Unity 3D
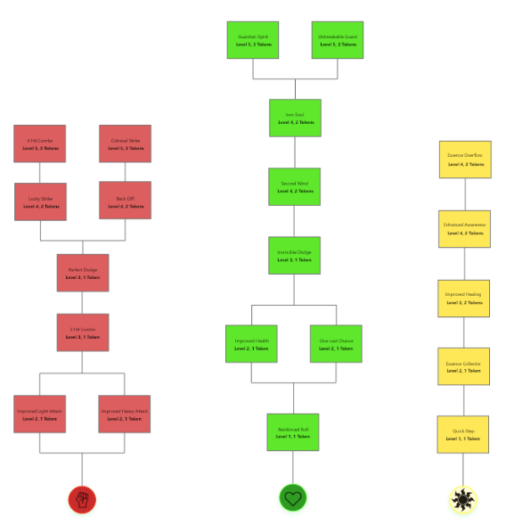
Highlighting the technical side. Programming, Unity builds, prototypes, and the actual creation of gameplay systems and features.
Showcasing the conceptual side. Works which detail Mechanics planning, level flow, and written documentation.